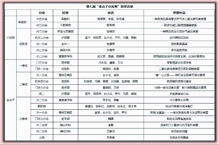
历时数月的第七届“金点子小发明”大赛,在全体同仁脑洞大开地参与和撸起袖子加油干的支持下,终于圆满画上句号啦!经过专业评审团多维度的考验,这份热乎乎的完整获奖名单新鲜出炉!快搓搓小手,看看有没有你熟悉的名字杀出重围!

本次“金点子小发明” 大赛的落幕,不是创新的终点,而是新的起点。每一项获奖作品,都是医院同仁们立足岗位、用心服务的见证;每一份荣誉,都承载着大家对医疗事业的热爱与坚守。
期待在未来的日子里,有更多同事加入创新队伍,用小发明、金点子破解工作难题,让创新之花在医疗服务的各个角落持续绽放!
作品亮点展示:小创新解决大问题
1. 小发明卓越奖作品:一款多功能口服药提醒器
核心价值:提醒、分装、存储、远程四大功能于一体,不再是冰冷冷的药盒,而是懂医疗、懂患者、有温度的伙伴。从根本上杜绝忘服、错服、重复服用药。


2. 小发明卓越奖作品:改良鼻导管式呼气末二氧化碳采集装置
核心价值:该接收装置将呼吸幅度和频率用波形表示出来,较常规的SPO2监测更及时直观。当呼吸发生异常时医师可及时对症处理,降低低氧血症等情况的发生率。适用于麻醉科、ICU 等科室的危重症患者监测。

3. 小发明优胜奖作品:安行踝泵运动袜
核心价值:可视化指引创新,在袜面设计颜色区分的箭头图标,并印有“慢压5秒”“回勾5秒”“转一转”等简洁文字,将抽象的口头指导变为直观的视觉指令,解决了“如何做”的问题。

4. 金点子一等奖作品:零散药品对比活字典
将医院常用零散药品的外观、规格、用法用量等信息整理成“可视化字典”,搭配图片对比功能,解决了护士配药时 “认药难、核药慢” 的问题,药品核对效率提升,降低配药差错风险。

5. 金点子二等奖作品:术前患者安心包
将心理疏导(减压球)、生理不适缓解(润唇棉签)、健康教育(图文指引卡)、情感互动(手写鼓励卡)和康复辅助(“安行”踝泵运动袜)五大功能模块集于一体,患者术前焦虑评分降低,同时减少家属咨询频次,提升术前宣教效率。

供稿:梁晓敏